黄海外援谈中超限薪:好事!C罗不会来替我了
优直播1月23日讯 近日,青岛黄海外援拉多尼奇接受了克罗地亚《晨报》的采访,谈到了在来到中国之后的经历和感
官方:前青岛黄海助教奥斯卡-塞斯佩德斯执教陕西
优直播讯北京时间1月23日,官方消息,前青岛黄海助教奥斯卡-塞斯佩德斯执教陕西长安竞技。
传泰达欲解散?媒体人:没那么容易
优直播讯 北京时间1月23日,媒体人李平康发文透露了天津泰达的近况,他表示,泰达不会那么容易就解散,过几天
记者:鸭梨铁定当选2020年青岛市十佳运动员
优直播讯 北京时间1月23日,据《青岛体坛那些事儿》报道,上赛季表现出色的黄海外援亚历山德里尼将铁定当选为
双喜临门!传恒大协调蒋光太健康归国,曼城名宿和陈泽鹏试训富力
优直播1月22日讯 赛季前“恒大连续剧”,在保利尼奥计划归队之后,又开启了新的篇章。根
已取得联系!上港4.4亿功勋或加盟豪门,他比塔利斯卡更“实惠”
优直播1月22日讯 随着限薪令和投资帽的执行,中超球队要想留住大牌已经难比登天,新赛季的各项制度也都会变得
重磅!曝107球金靴确认回恒大,河北队将帅全换,巴萨旧帅或加盟
优直播1月22日讯 2021年中超联赛变天了,各队的外援差距会变得越来越小,唯独拥有归化球员的球队会保持阵
官宣!恒大正式更名为“广州队”,中超3队未确认新名,国安在列
优直播讯 北京时间2021年1月22日,广州恒大俱乐部突发重磅官宣消息,确认球队正式更名为“广
2新援“融入”!泰山队再补边后卫+中锋:费莱尼和卡达尔择一离队
优直播1月22日讯 中超联赛已经开启全新的时代,在理性投资的情况下,中超传统豪门将会逐渐重新展露争冠实力,
“土帅”的春天要来了丨超级颜论
优直播1月22日讯 在中国的职业足球环境里,我们是不是要迎来一个属于土帅们的春天了?过去的这一段时间里,国际交
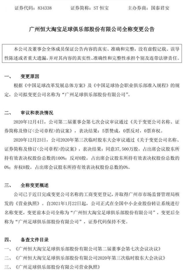
恒大公告:更名为“广州足球俱乐部股份有限公司”
优直播1月22日讯 广州恒大足球俱乐部股份有限公司发布全称变更公告,变更公司名称为“广州足球俱
德转朱艺:云南昆陆改名为昆明郑和船工
优直播1月21日讯 据德国转会市场网管理员朱艺消息,中乙云南昆陆俱乐部已经改名为昆明郑和船工。 云南
羊城晚报:最坏的打算是中超推迟到6月份才能开赛
优直播1月21日讯 据广州媒体《羊城晚报》报道,新赛季中超可能推迟到四五月份开赛,最坏的打算是六月份开赛。
06年世界杯预选赛,国足对阵香港为何会因为算错比分被淘汰?
优直播1月20日讯 中国足球一直以来都是球迷心目中痛,他的每一次出战,球迷都充满了期待,但最后总是会出现球
范志毅回网友问:评价武磊,拒答战术问题,给校队的建议让人意外
优直播讯 北京时间1月20日,前国家队成员,中国足球名将范志毅近日在视频媒体平台发布了一段视频,回答了一些
伪球迷鉴别器:这些关于广州恒大的问题,球迷们能回答上来吗
伪球迷鉴别器:这些关于广州恒大的问题,球迷们能回答上来吗?1,下面哪一位曾经担任过广州恒大的主教练? A,李铁 B,郝伟
重磅转会!曝鲁能顶薪签28岁国脚一年,恒大“水货”确认入广州城
优直播1月20日讯 随着新政策的公布,中超联赛内部竞争变得越来越大,因为各队都已经没有机会再抢购大牌外援,联赛内部已
合同年底到期!鲁能5657万大牌可冬窗“套现”,豪门抢人态度积极
优直播1月20日讯 中超联赛确认了限薪和投资限额,各俱乐部的大牌外援也将面临全新的考验,一方面他们渴望履行
5-1!U22国足新年“开门红”,20岁中后卫轰2球+世界波,金靴哑火
优直播讯 2021年1月,中超各俱乐部陆续将开启冬训,过去一年无比赛的国字号多支队伍也开启了冬训,由于国家
曝恒大24岁海归新星加盟富力!拿税后800万年薪,却被下放1年无球可踢
优直播讯 北京时间1月20日,来自国内知名记者袁野的消息,效力于广州恒大(广州队)的24岁新星胡睿宝,即将